Instance Verification Kit (IVK)
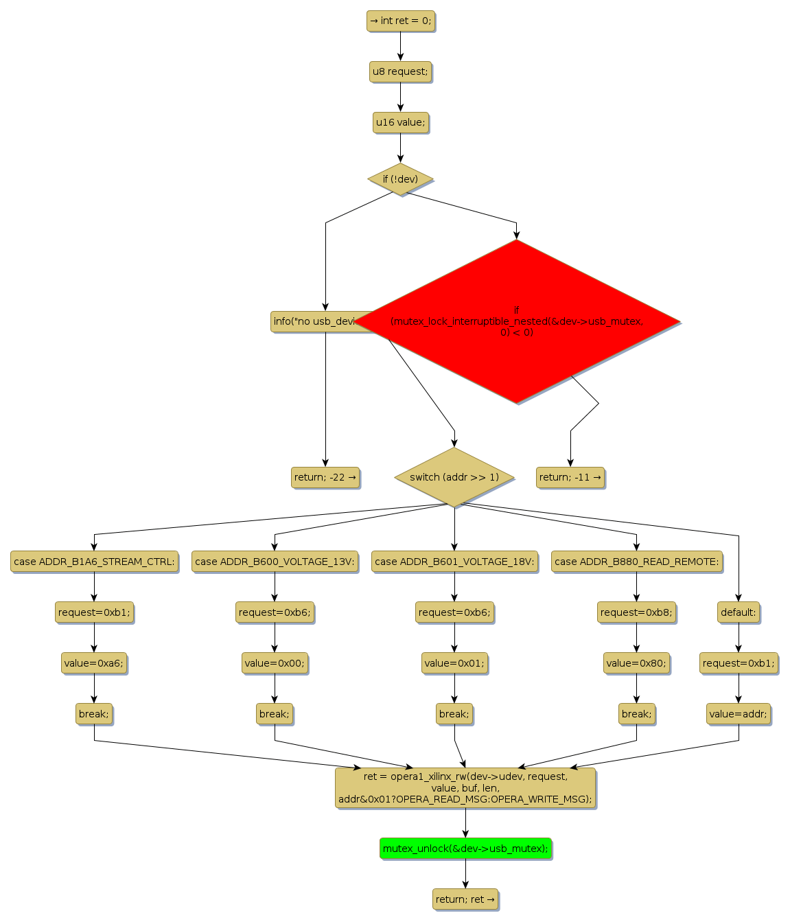
mutex lock @ [2468+45+/linux-3.19-rc1/drivers/media/usb/dvb-usb/opera1.c]
Instance Signature: usb_mutex
|
The Matching Pair Graph:
|
|
Function Name
|
Control Flow Graph (CFG)
|
Events Flow Graph (EFG)
|
Source Correspondence
|
|
opera1_usb_i2c_msgxfer
|
|
|
[2276+22+/linux-3.19-rc1/drivers/media/usb/dvb-usb/opera1.c]
|